Magica Voxel 建模规范
单位换算
模型和贴图用计算单位:
- Magica Voxel 中 1 体素的边长为 9 cm,即 1.8 m 的人需要 20 个体素高度
- 贴图要求默认大小为 512×512,视情况可以是 512 的倍数。512像素(px)对应 MV 中 64 个体素,即模型 1 体素 = 0.09 m = 8px,则贴图 1px = 0.01125 m
在MV中做模型和贴图请关注“模型和贴图用计算单位”即可,“导出模型后的实际单位”主要针对在 Blender 贴图和 Unity 引擎中的单位换算,建模和贴图可以不用在意
导出模型后的实际单位:
- 实际上 Magica Voxel 中 1 体素的边长为 10 cm
- 贴图要求默认大小为 512×512,视情况可以是 512 的倍数。512像素(px)对应 MV 中 64 个体素(6.4 m),即导出时模型 1 体素 = 0.1 m = 8px,则贴图 1px = 0.0125 m
- Unity 中,1 cm 对应 Unity 空间的 0.01 m(transform.postion 的单位为米),由于需要同一2d 和 3d 素材尺寸,所以导出的模型需要在模型尺寸中设置为 0.9(属于历史遗留问题)
Magica Voxel 建模流程
把前期工作做好,后期工作以及后续迭代修改都会方便很多
在保障模型符合规范让后期工作能顺利进行的前提下,为了兼顾 Artist 的设计和操作上的方便,推荐以下两种流程步骤,Artist 可根据自己的习惯选择其一即可
实际上,可针对不同模型的复杂程度采取相应的方案,两种方案是可以混合采用的
方案一速览:
- 整体建白模
- 拆单体
- 查补
- 上色
方案二速览:
- 单体建白模
- 查补
- 上色
重点介绍方案一中的各流程,方案二实际上是把方案一中第二步的工作量转移到第一步中进行了
方案一建模流程步骤的各阶段:
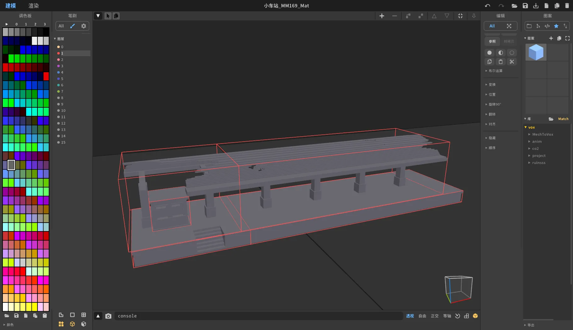
1. 建白模(仅考虑结构和模型形态本身)
白模(灰模)阶段

模型不要留有空心部分,即从模型外部的任何角度都看不见的地方在 MV 中都应该是填满的实心。如下图所示,应避免空心模型带来的没有任何作用的点面数据

2. 拆分单个物体(可通过上色、正交框选等方法进行拆分)
a.拆分原则
按照以下顺序思考,决定最后的拆分程度
- 按材质分
- 按独立几何体分
使用相同材质的物体,如果是独立的几何体,例如下图中的柱子,也需要拆分出来

- 若出现该单体是容器装的空心模型,哪怕材质是相同的也要继续拆分(多出现于房间,墙面)
如下图中,需要按照每一层,每一个房间,每一面墙作为一个单体

鉴于第三点的原因,可以总结一个墙面的拆分公式:按层、按房间、按墙面拆分(尽管相邻墙面的材质是相同的)
以下各方法或者技巧只是拆分单体时的一环,并无严格顺序关系,例如某些情况下“上色 -> 合并 -> 拆分”比较适用,在另一些情况下可能“合并 -> 上色 -> 拆分”又更方便(这取决于第一步白模),请酌情考虑结合使用
b.上色拆分
白模完成后上色,目的是为了下一步拆分做准备(在建模时其实也可以边上色边建模,如果在建模时就上色了可以忽略这一步)
记得这里的上色要求是实心的,因为这一步是要把单体整个拆分出来,需要是一个完整的单体,所以建议上色时用盒模式(默认快捷键:B)
上色过程中如果遇到遮挡的情况,可以考虑上一点色拆一点,拆分出来可以开关显隐

边上色边拆分的阶段结果:

c.正交框选拆分
善用“正交”视图以及“框选”工具(默认快捷键:M)进行选择和拆分

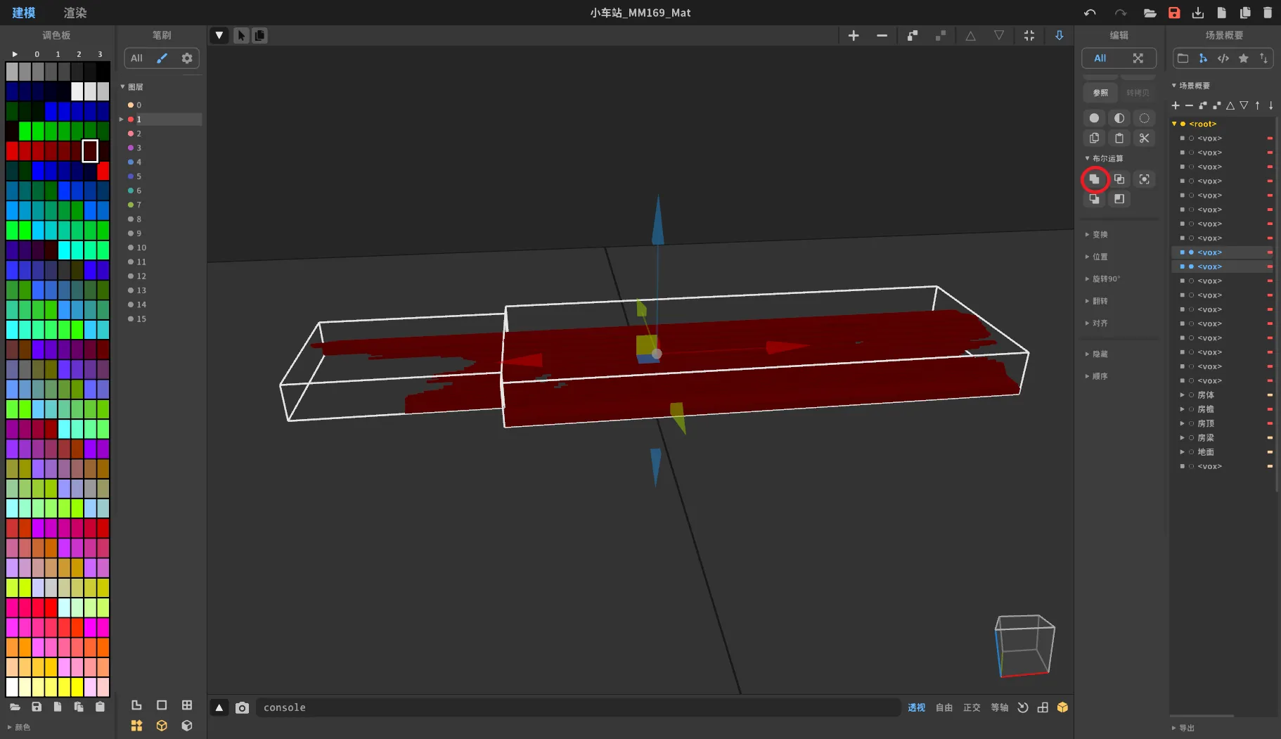
d.合并物体
在建模过程中,可能会出现同一个物体在两个甚至多个画布中的情况,在“上色拆分”或者“框选拆分”后,需要把该同一个物体的各个部分进行合并,可以使用布尔运算中的“Union of Object”
如下图,同一个房顶的两部分需要合并,选择“编辑 -> 布尔运算 -> Union of Object”进行合并

3. 检查、补充拆分后的模型
对于方案二来说,单个物体建模后组合成的整体有可能存在多个物体重合的部分,不处理的话会导致 Z-Fighting(在游戏中具体表现就是画面闪烁),需要对模型进行修补
垂直方向可以忽略 Z-Fighting 的问题,仅在水平面上需要处理 Z-Fighting

对模型进行修补使其没有重合部分

4. 用于最终材质区分的上色
其实在拆分后,大部分物体已经算处理结束了,最后这一步用于处理多材质的物体,即同一个物体或者模型有多个材质之分。
例如下图中,墙面是一个单体,但是有内外墙的材质之分,需要多个材质,所以还需要对其再上色
由于MV上色仅针对“体”而不是“面”,所以这已经是最小拆分单体

另一面展示如下,按照在第二步拆分中拆分原则“按墙面拆分”,需要注意下相邻墙面的连接处

其它注意事项
由于MV上色仅针对“体”而不是“面”,所以单物体的多材质需要一定厚度,例如墙面需要内外墙的双面材质请至少保证墙面有 2 个体素厚度。如下图墙面是 1 个体素厚度,对于内外墙的双面材质很麻烦,请不要这样做
